社團法人台灣省關懷血友病協會
協會簡介
最新消息
血友病及帶因
身心發展
相關醫療
福利補助
相關資源
活動照片
聯絡我們
線上捐款
Facebook
次選單
最新消息
NEWS
活動訊息
109年活動
110年活動
111年活動
112年活動
113年活動
114年活動
115年活動
最新消息
最新消息
NEWS
最新消息
NEWS
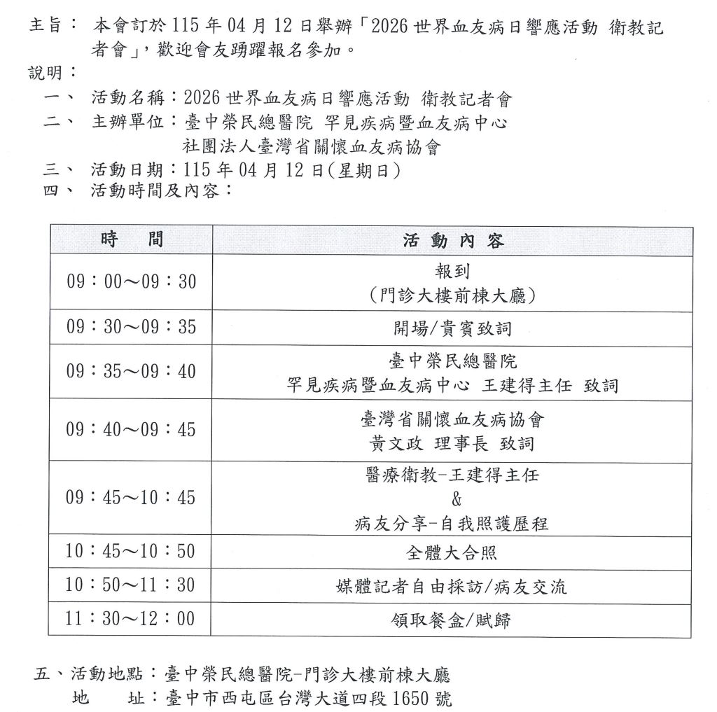
2026.03.12
2026世界血友病日響應活動 衛教記者會
📝報名網址:
https://forms.gle/ddanSueSVGuhwLUo9
回列表頁
購物車
0
會員登入
購物須知
TOP